Решить интеграл. Написать подробнее
Решить интеграл. Написать подробнее
















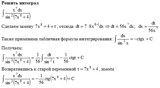
Решить интеграл
[intfrac{x^7dx}{sin^2(7x^8+4)}]
Есть еще нерешенные задания в профиле.
Ответы на задачу по Решить интеграл [intfrac{x^7dx}{sin^2(7x^8+4)}] Есть еще нерешенные задания в профиле. для школьников студенческий. Узнайте решение и читайте обсуждения по предмету Математика. Ответы на этот вопрос уже добавлены. Наш сайт предлагает вам возможность стать экспертом и помогать другим.
Решение интеграла на фотографии